LED WALL - Sample Box For Beginner To Learning

April, 2025 by Frank

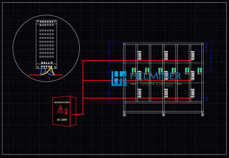
Once you have mastered the basic sample box.
You can proceed to the next step of learning to further understand the installation and debugging skills of LED WALL

  LED WALL , LED WAND , Video WALL , P1.86 GOB LED Wall

We provide detailed installation and connection guidance drawings.
Just follow our installation documents step by step, and anyone can quickly master the design, installation, and commissioning of LED WALL.

 LED-Wänden P1.86 P2 P2.5 , LED-Wand Konzepte für Unternehmen und Institutionen jeder Größe

 LED-Videowände für Events und Veranstaltungen mieten bei HELMINER LED - diverse Größenordnungen, P2.604 , P3.91

 LED-Wände mit modernster LED-Technik: lichtwerbung

  LED Screen , Visual LED , GOB LED Wall 3840HZ

Before learning advanced operations, we recommend starting with the basic sample box.
Basic Sample Box For Beginner

This page still in updating now, More information,
Please email our sale manager .
Email : led.hgy@gmail.com

Home > LED Wall Blog > Advanced LED Wall Sample Box for Beginner